|有多少人重启人生,是从学习英语开始的?
都说雅思是通往世界的门票,但随着海外大学对雅思分数要求的不断提高,考鸭心中的目标分数也从原来的6.5提高到了7分。
那么,雅思7分真的很难考吗?不少考鸭都曾分享了艰难的上岸经历
@甜甜YY:我四级432,六级457,每天8-10小时泡图书馆沉浸式学雅思,不能说多辛苦,也没有像别人辗转好几个考点去考试,我就是按照自己的学习节奏每天坚持,每天让自己进步一点点,最后78天成功上岸,属于单纯笨鸟先飞而已。
@麻辣伴:四级擦线过,集中学雅思三四个月,考了两次都是6分。阅读和听力还好,多刷题就有明显提升,但是写作和口语,感觉在迷茫中痛苦坚持了好久...感恩自己没有轻易放弃,后面不知不觉就有进步了,终于7分上岸!

@好运连连:我一共考了3次雅思,首考只有5.5。因为不想留学去读语言班,所以我只能坚持自己考。刚开始备考有一段时间分数一直上不去,我真的很迷茫…后来针对各单项不停地刷题复习,加上还进行了模考冲刺,终于跨过了7分的门槛!我最大的感受是集中备考要好于零散备考,每天6h学习雅思肯定比6天每天学习1h的效果要好得多。
@Yuriko:因为备考前我有明确的留学计划,所以早早就做了复习计划。雅思听力和阅读主要靠刷题和各种资料练习,口语和写作我报了两个单项课程,按照老师的指导坚持练习和刷题,最终3个月首考拿到7分!

由此可见,不管语言基础如何,备考时间大致都要在3个月左右才能顺利上岸。那下面我们就针对7分的目标分数,为大家分享详细的三个月备考计划,希望给各位考鸭一个基本参考~
首先,雅思总分落在7分,四个单项的基本分的分布如下:

通常而言,听力和阅读算是中国考鸭们的强项,口语和写作相对弱一些。因此要想总分拿到7分,听力和阅读就要尽量拿到高分。

听力和阅读
听力和阅读都是以正确题目的数量来进行评分的,根据最新的评分标准,需要正确完成30道题才能达到7分,正确完成33道题即可达到7.5分。所以想要拿到7分,甚至7.5分,也是有6-10道题的容错率的。

大家在备考的过程中,也可以根据这个评分标准作评估,这样就能更好地看见自己的进步~
口语和写作
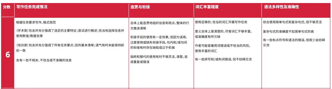
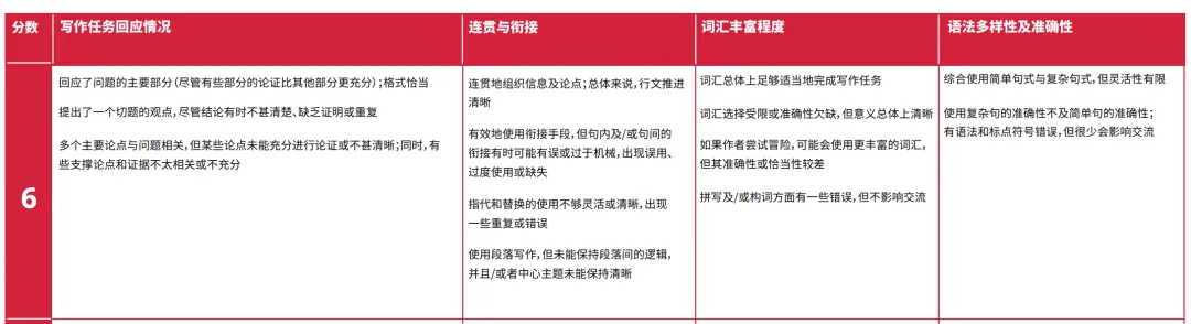
根据雅思中国官网发布的评分标准,口语主要是从流利性与连贯性、词汇多样性、语法多样性及准确性以及发音这四方面来进行评分;而写作评分则是从写作任务完成或回应情况、连贯与衔接、词汇丰富程度以及语法多样性及准确性四方面进行考查。
在口语和写作的官方评分标准中,6分意味着:
雅思口语6分评分细则?

雅思小作文6分评分细则?

雅思大作文6分评分细则?

6.5分官方并未给出相应的评分标准,但评分标准自然也是介于6分与7分之间,有需要的同学可以去官网自行查看哦

第一个月
对于基础不太好的小伙伴来讲,备考的第一个月需要将重点放在单词基础上。最好能保证每天有1个小时来记忆单词,每次记忆80-100词左右,并且积累单词是需要贯穿整个雅思备考过程的。在记忆单词的时候,最好可以按照听说读写分类来记忆:

对于单词和语法基础较好的小伙伴,则可以开始接触剑桥雅思真题,了解各个科目的题型,考察的能力等。

在这个月中,主要以打好基础为主,做题时先以“弄清楚”作为首要目标,伴随着积累进行学习,如积累听力场景词汇、积累口语参考答案中的地道短语或者是写作范文中的答题思路等。这段时间内,在进行真题练习时不要着急开始计时,或者直接上手写作等,除非你英语基础较好。
另外,小编建议同学们在开始备考前,先利用真题对自己目前的雅思水平进行测试,这样可以更好的了解自己目前的能力和目标之间的差距,也能更有针对性和规划性的利用好备考时间。
第二个月
第二个月,同学们就需要加大强度进行真题套题训练了,基础较差的小伙伴可以拉长前一个月的战线,但是套题训练也是必不可少的哦。在套题的训练中也需要有“策略”和针对性,不要只是“傻乎乎”的刷题,对完答案就结束了,这样是很难取得进步的。
听力和阅读
听力和阅读在前半个月进行套题训练时,可以以做题+错题分析为主,后半个月则需要开始进行计时练习。
在“刷题”过程中,要在对完答案之后分析自己的错题,比如为什么出错,如何避免等等。例如做完听力练习后,要对照着错题思考自己为什么没捕捉到答案,是因为注意分散没跟上音频,还是由于词汇不熟悉,导致忽略了答案。只有在进行清晰的错题分析后,才能更明确今后的提高方向~阅读练习也是同理。
另外,在后期的阅读练习中,要注意在不减少做题准确性的情况下提升阅读速度,当然,这与词汇了解的深度和广度相关,所以备考过程中,千万别落下词汇的积累。其次,要在练习的过程中学会扫读和略读,这也是提高阅读速度的方法之一~

口语和写作
口语和写作第二个月的训练主要以输出为主,这段时间就需要同学们开始着手进行开口练习和写文章练习。并且,口语和写作的提高,更需要“批改”。
对于口语的练习,有条件的同学可以找一个所谓的“口语搭子”,一起进行口语练习,可以根据“搭子”反馈的语音语调、肢体语言等方面进行一定的改正;如果条件有限,则可以先将自己的回答录音,之后再根据录音回放自检。
对于写作,则需要注意不要出现明显的单复数错误、拼写错误以及时态错误等。当然,有条件的话还是鼓励大家去找专业老师帮你进行批改,指出你在表达中存在的具体问题,这样后面练习和改进也更有针对性。
值得注意的是,想要口语和写作达到目标分,需要我们把之前积累的表达和思路内化成为我们自己的东西并进行输出,但是由于英语思维和中文的思维是不太一样的,所以这部分输出其实是有一定难度的,不然也不会这么多同学口语和写作总是卡在5.5分。
所以同学们在日常生活中,可以尝试着用英文“自言自语”,或者在睡前用英文做一个脑内“日记”,这些都有助于锻炼大家的英语思维~
考前2-3周
最后,在临近考试的两到三周里,同学们在强化此前的刷题节奏和精细化练习的基础上,尤其在考前1-2周时,就可以开始进行模考训练了。
在这段时间里,考鸭们可以按照自己的节奏进行模考训练。但是在模考时,要严格按照考试时间进行,已经报名雅思纸笔考试的考鸭们还可以复印一些剑桥真题后发的答题卡,以便于练习在规定时间完成答题+涂卡。
这样的模拟训练不仅可以检验自己是否真正掌握了知识点和做题技巧,更有助于考鸭们适应考场上紧张的状态,提前做好心理准备,在真实考试中不至于过于慌张而丢失了答题状态。
最后,不管你的目标分数是多少,想要打开新世界的大门,就要最大限度地去提升自己的雅思成绩,这样才能早日实现人生理想!
新的申请季已经到来
新东方国际教育秋季班火热报名中
点击下图即可报名
欢迎您来新东方国际教育北京学校学习~